All posts for the month January, 2009
Brothers Quay: Stille Nacht I: Dramolet
Posted by CMStewart on January 18, 2009
https://losthunderlads.com/2009/01/18/brothers-quay-stille-nacht-i-dramolet/
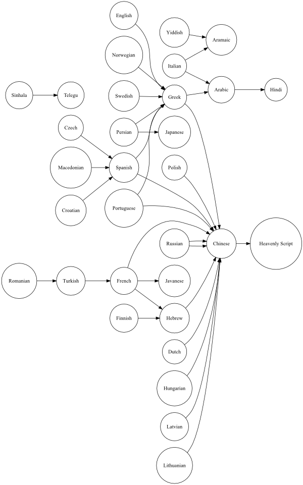
It’s Greek to Me
The chart above illustrates a post on Language Log about expressions of the form “It’s Greek to me.” As you can see, in Greek expressions translated as “It’s Arabic to me” and “It’s Chinese to me” are attested in the sense “I can’t understand it at all,” while in Arabic we find an expression “It’s Hindi to me” and in Chinese “It’s Heavenly Script to me” with the same sense.
I’m surprised they didn’t find “It’s Czech to me” anywhere. Czech is apparently famed throughout central and eastern Europe as a particularly forbidding language. Questions about “simplicity” and “complexity” in language structure have been kicked around on Los Thunderlads before, in a desultory way; in the post I’m linking to here, Language Log cites a scholarly discussion of that very question.
Posted by acilius on January 17, 2009
https://losthunderlads.com/2009/01/17/its-greek-to-me/
Aliens Destroy Wind Turbine with Ice
Posted by CMStewart on January 17, 2009
https://losthunderlads.com/2009/01/17/aliens-destroy-wind-turbine-with-ice/
Save the Sea Kittens!
Posted by CMStewart on January 16, 2009
https://losthunderlads.com/2009/01/16/save-the-sea-kittens/
You wouldn’t think it was funny if it happened to you
From The Onion, what the world would look like viewed from inside a slapstick comedy.
Posted by acilius on January 16, 2009
https://losthunderlads.com/2009/01/16/you-wouldnt-think-it-was-funny-if-it-happened-to-you/
Gastronomic Rape

travel.webshots.com
Celebrity “chef” Gordon Ramsay exhibits symptoms of variant Creutzfeldt-Jakob disease.
Posted by CMStewart on January 15, 2009
https://losthunderlads.com/2009/01/15/gastronomic-rape/
William Eggleston

From "Cadillac"
The only thing I wanted to note about the January 12/19 issue of The Nation was a review of an exhibition of photographs by William Eggleston. So here are some photos by Eggleston, courtesy of The Eggleston Trust.

From "Southern Suite"
Posted by acilius on January 14, 2009
https://losthunderlads.com/2009/01/14/william-eggleston/
Patrick McGoohan, RIP
Fans of 60s TV shows aimed at people who want to feel smart will join me in mourning the death of Patrick McGoohan, star of The Prisoner.
Posted by acilius on January 14, 2009
https://losthunderlads.com/2009/01/14/patrick-mcgoohan-rip/
YOU WANT UKELELE, GI?
I saw these guys sometime in 1997 or so at the southeast corner of Shinjuku train station, in the tunnel on the way to Takashimaya department store. They laughed at me when I bought a CD but all was just fine. It does my heart good to see them still making music!
Posted by vthunderlad on January 13, 2009
https://losthunderlads.com/2009/01/13/you-want-ukelele-gi/
Felines and Humans Living Together Redux

thepawshop.com
Posted by CMStewart on January 12, 2009
https://losthunderlads.com/2009/01/12/felines-and-humans-living-together-redux/



